广西制糖公司放假94天 从5月休到8月 长假引发网友热议
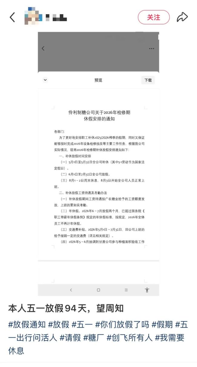
4月28日,广西一名网友发布了一则关于伶利制糖公司2026年检修期休假安排的通知截图。通知显示,该公司将从5月1日起放假至8月2日,共计94天假期,这一消息迅速引起广泛关注
4月28日,广西一名网友发布了一则关于伶利制糖公司2026年检修期休假安排的通知截图。通知显示,该公司将从5月1日起放假至8月2日,共计94天假期,这一消息迅速引起广泛关注
在初代核心主播集中宣布离职后,东方甄选迅速推出了一份重磅“留人方案”。2026年4月28日,东方甄选发布公告称,董事会向包括董事、高级管理层在内的302人授出19301400股股份奖励,占已发行股份总数约1.82%
当地时间4月28日,伦敦,国乒主力王楚钦在落地后的首次适应训练后,接受采访时直言心声,用最平静的语气说出最戳心的狠话,字里行间全是世界第一的底气与国乒一单的担当,每一句都燃到骨子里!面对外界对世乒赛局势的种种热议与外界的觊觎,王楚钦眼神坚定...
福州的熊小姐应聘货运司机,却因被诱导签订了一份为期四年的车辆租赁合同而陷入困境。尽管她在入职两天后便离职并将车辆交还给公司,但至今仍持续收到催租短信,欠下的租金已接近十万元
吉林省的陈冰和王凤分别在扶余惠民村镇银行存入1000万元和800万元,但存款却离奇失踪。陈冰发现手机银行无法登录后前往营业厅查询,被告知银行卡已挂失,账户内仅剩一万多元
国家医保局针对媒体报道的定点医药机构串换药品违规使用个人账户问题,派出专项检查组对涉事机构进行深入检查,并指导湖南、河南等地医保部门扩大检查范围
新华社纽约4月28日电(记者刘亚南)美国财政部下属外国资产控制办公室28日发布的一份解释性文件称,美国禁止本国个人或实体向伊朗缴纳霍尔木兹海峡安全通行费。 该文件说,包括美国个人、美国金融机构、
新华社北京4月28日电题:“未来中国依然会保持巨大的创新活力”——访博世智能出行集团主席马库斯·海恩 新华社记者唐诗凝、罗奇 “我相信,中国将涌现出大量创新,未来依然会保持巨大的创新活力。”博
蘸墨、起笔、临摹……书桌一隅,20岁的古巴青年帕维尔·曼索凝神静气,在纸上缓缓写下一个“福”字。 4月23日,2026年“国际中文日”暨“兰亭·雅集”中国书法活动在古巴首都哈瓦那老城举行。当天,
新华社北京4月29日电 来自韩国多个党派的96名国会议员28日联合致信美国驻韩使馆,抗议美国议员对韩方调查电商巨头酷澎公司泄露用户数据一事施加政治压力,谴责美方侵犯韩国司法主权和干预内部事务。