
百度拿出了最新第三季度财报,几个小时之后,谷歌发布了最新AI模型Gemini 3.0。
百度与谷歌这对老对手,如今在AI时代面临同样的局面:传统搜索带来的广告模式让位于生成式AI模式,它们都要进行平台的重构和自我颠覆;它们都在构建从底层芯片到上层应用的全栈AI生态,一方面防御AI新势力带来的冲击,另一方面进攻AI应用落地的商业化市场。
百度创始人李彦宏、谷歌母公司Alphabet CEO桑达尔·皮查伊最近都接受了采访,谈论的主题都是AI,方向却不同。
李彦宏在强调,百度是一家拥有强大互联网用户基础的AI公司。
他在意的是聊天机器人之外的应用场景,例如智能体伐谋这样帮助中国制造业实现效率提升的关键工具,也包括萝卜快跑这样投入十多年的自动驾驶业务,AI的机会是应用,真正的AI竞争力在于组织层面的变革。
皮查伊在解释「AI不是潘多拉魔盒」。
在跟BBC的对话里,皮查伊没有提及即将发布的Gemini 3.0,反而更多是向英国示好。讨论人工智能泡沫,他承认非理性的部分存在,谷歌能够经受住泡沫破裂的影响,没有哪个公司能够幸免,包括谷歌自己。
皮查伊不避讳目前最先进的人工智能技术容易出现错误,因而提醒人们还是要用传统的谷歌搜索,以及跟其他的产品结合使用,进而获得更准确的信息。
AI技术的发展会带来潜在的负面影响吗?当然,「它有可能带来巨大的好处,但我们必须克服社会动荡带来的挑战」,皮查伊的态度是谷歌「既要大胆又要负责」。
百度与谷歌这一对昔日的对手,如今在市值和规模上已经不可同日而语。
但在面对AI时代的挑战中,它们并没有区别,从大模型能力到为自动驾驶输血,从自研芯片到长期技术投入,它们都要以数十年的积累将AI能力转化为自身平台的基础设施,捍卫并且带动搜索转型,进行一场真正颠覆自我的生死保卫战。
AI 时代的核心战场
第三季度财报显示,百度App的月活跃用户数是7.08亿。
但如果只比较AI原生应用,谷歌Gemini的日活7500万,百度App文心助手最新日活近1000万。也就是说,谷歌的原生AI应用用户规模是百度的7倍多。
用户总量来看,ChatGPT远超Gemini,但从用户增速来看,谷歌Gemini更胜一筹。
谷歌Gemini的最新月活用户已经从7月份的4.5亿增长到了6.5亿,而AI原生应用全球第一的位置,还是被ChatGPT把持,周活用户数已经从7月份的7亿增长到了8亿。
Gemini的超车速度,部分得益于图像生成工具Nano Banana。今年8月份,这款产品很快在社交媒体上引起关注成为热点话题,生成速度远快于ChatGPT,使用量也远超于谷歌的预期,用户累计在该产品上生成了超过50亿张图片。
在这一利好之下,谷歌近期推出了最新的模型Gemini 3,最核心的亮点,就是它不仅能用文本回答更细致的问题,还能编写代码、构建可交互的应用,执行多步骤任务,让「描述」飞跃到了「行动」。
再看AI业务收入的规模,百度第一次公布,而谷歌深藏不露。
百度首次披露的AI业务收入中,包括AI云收入、AI应用收入和AI原生营销服务收入,分别是42亿、26亿和28亿,合计96亿元,同比增长超50%,成为第三季度财报的最大亮点。
谷歌并没有直接公布AI业务收入的总体规模,但云业务收入也是所有业务中增速最快的一个,AI基础设施是其核心驱动力。
第三季度谷歌的云业务收入达到了152亿美元,其中超过70%的云客户使用谷歌AI产品,因而AI基础设施和生成式AI解决方案构成了谷歌云业务增长的主要动力,基于谷歌生成式AI模型构建的产品收入,同比增长超过200%。
更重要的是,谷歌和百度都面临着一个共同的问题:AI如何改造搜索,进而提振广告和商业化成绩。
百度三季度业绩会上提到,如今百度移动端搜索结果中,AI优先呈现的内容占比接近70%,而在商业化上,人工智能原生营销服务营收占百度核心在线营销营收的比例已达18%。
今年双11期间,百度在搜索中测试电商组件,已经能创造近600万的日交易额,而面向广告主的智能体,也达到了日均营收超2500万的营收,与此同时,数字人直播也是商业化的一种探索路径。
相比百度广告业务的持续下滑,谷歌广告业务依然保持15%的增速。
面对广告主,谷歌在今年9月拿出了AI Max功能,利用最先进的模型,打造了谷歌广告体系中自动化程度最高、性能最强的一类工具。在官方展示的案例中,AI Max帮助两家广告主实现了12%和39%的转化增长。在这一系列AI 能力驱动下,三季度谷歌广告收入741.8亿美元。
广告是谷歌和百度的核心支柱业务,如何让AI拓展搜索的边界,创造新的广告消费场景,都是一道必答题。
萝卜快跑遇上了 Waymo
自动驾驶的全球化扩张,也是百度和谷歌共同面对的一道难题。双方都在快速成长,但还处于战略性亏损时期。
百度的优势在于国内市场的领先。李彦宏在业绩会上提到,萝卜快跑今年累计服务订单量超1700万单,「在中国市场,我们的领先地位无可撼动,今年前三季度的订单量,是国内最接近我们的竞争对手的15倍之多。」
今年以来,萝卜快跑加快全球化布局,先后获迪拜首批自动驾驶测试牌照、阿布扎比首批全无人商业化运营许可;10月,萝卜快跑与PostBus达成战略合作,将在瑞士推出自动驾驶出行服务「AmiGo」。
与之对应的,谷歌业绩中并没有提及Waymo具体的服务单量,披露的重点是技术安全性和L4级别自动驾驶的能力。
皮查伊在业绩会上提到,Waymo的增长势头强劲,2026年有望成为令人振奋的一年。Waymo计划在英国伦敦和日本东京开展服务,而在美国,也将扩张到达拉斯、丹佛和西雅图等城市,这些扩张计划都成为其技术成熟和应对监管的信心。
值得注意的是,Waymo开展了两种新商业模式的探索,一种是争取企业客户,进而帮助企业节省差旅费用;另外一种则是针对青少年市场的「Way Teens」,使用量在稳步上升,而且青少年和家长都给予了积极的反馈。
但对于谷歌和百度来说,自动驾驶的未来依然要苦熬,需要的是慢功,而不是速成。
因为无人驾驶汽车市场的机遇是巨大的,全球网约车服务市场的规模是3000亿美元以上,而无人驾驶汽车无需司机成本,商业化利润率很高,如果能占据10-20%的市场,那这一市场规模将达到300亿—600亿美元。
但谷歌和百度面临的挑战是一样的,百度有国内领先的优势,谷歌有世界范围内数十亿盈利的真实数据,而要落地到具体城市,它们都要逐个获得落地城市的监管审批,通过固定区域范围内的运营,逐渐获得更大规模的经济效应。而更为关键的是,任何事故都会引发外界的关注进而损害整个行业的信任。
第三季度,谷歌和百度依然没有披露自动驾驶具体的营收情况。
谷歌的Waymo业绩包含在了其他投资项目里,这部分业务一共创造了3.44亿美元收入,但亏损高达14亿美元,其中最主要的原因就是Waymo,另外一部分则是生命科学。但Alphabet财务长阿纳特在业绩会上说,「我们将继续向Waymo这样的企业投入更多资源,因为我们看到了创造巨大价值的机会」。
在自动驾驶业务上,百度和谷歌都已经跨出了全球商业化的重要一步。
当百度与Lyft合作进入欧洲市场,首先选择了英国和德国,而谷歌的Waymo也将在英国展开服务,可以肯定的是,英国将成为百度和谷歌在自动驾驶业务上正面交锋的第一战场。
全栈的未来
面向AI时代的未来,号称有全栈自研布局的公司不多,谷歌和百度是最有代表性的两家,而微软、阿里和华为也都在朝着这一方向迈进。
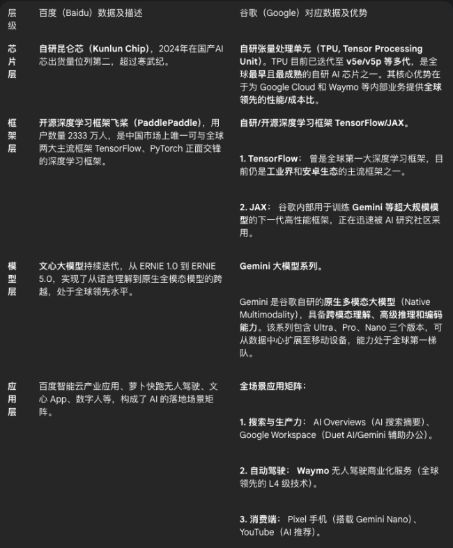
全栈自研布局之所以稀缺,就在于要有从底层芯片到中层的框架和模型,再到上层的应用,这不是一日之功而是要十余年的技术积淀。

尤其是芯片层,百度和谷歌都明白,要保持AI领先,就必须掌握底层硬件,自己设计芯片,自己优化软件,跑自己的模型,这能带来更高的性能和更低的成本。
百度的昆仑芯已累计完成数万卡部署,支持百度内部绝大多数的大模型推理任务,也通过百度智能云为招商银行、中国移动等客户进行服务,仅需32台服务器即可完成千亿参数模型的全参数训练。而2026年和2027年,百度昆仑芯将分别上市M100和M300两款芯片,持续夯实AI技术底座。
控制底层硬件的本质,都是减少对英伟达的依赖。对谷歌来说,自主设计的芯片销售成本更低,还可以针对内部应用场景进行设计,通过垂直整合更快速的进行周期迭代。
而对于百度来说,其与华为和阿里一样,都是要探索中国技术自给自足的大命题,填补英伟达因出口限制而留下的市场机会。
早于2018年第一代百度昆仑芯,谷歌的定制AI芯片TPU系列在2016年就推出了,如今已经进化到了第7代,开始为谷歌云的利润率提升带来显著影响,最新一季度的利润率,已经提升到了23.7%。
在过去一年,谷歌云客户使用的Token(模型理解文字的最小片段)已经达到了1万亿,而与此同时,谷歌花在人工智能基础设施上的支出,也达到了910—930亿美元,而且2026年这一支出还要显著增长,其中60%都要花在TPU在内的服务器上。
谷歌已经显露出与英伟达争夺市场的意图,今年9月,谷歌还接触那些主要租赁英伟达芯片的小型云服务提供商,对外出售自己TPU系列,总部位于伦敦的云服务商Fluidstack,将在纽约的数据中心部署谷歌的TPU系列。
但事实上,谷歌没有披露过其自主芯片与采购英伟达芯片之间的比例,而且即便TPU提升产能,谷歌预计第四季度和2026年依然面对供需紧张的局面,也就是说,产能无法满足不断增长的需求。
全栈自研,都是要把确定性握在手里。当AI进入下一轮竞赛,搜索的格局将被重写,自动驾驶的投入将继续蚕食利润,而芯片的研发始终是一场看不到尽头的「无限游戏」。百度和谷歌都在以巨额投入、多年亏损,来换取未来生态的不可替代。
它们不像过去那样对峙,却又在同一条时间线上,被同一个时代的AI浪潮推动着重新定义自己。
(责任编辑:zx0600)
